宋代遗址破排角、建于明清的古石桥、不同时代的宗祠……12月28日,记者从九江镇文化发展中心获悉,九江镇共有37处不可移动文物。

烟桥正道门楼
南海九江起源于宋元之间,是一个具有800多年历史的古商埠,素有“儒林乡”美誉,这里文物门类齐全。目前,全镇有省级文物保护单位6处,市级文物保护单位8处,区不可移动文物单位23处。
风水百足桥
值得一提的是,如今,有不少文物单位仍是如今九江人民主要活动场所之一。探花桥作为市级文物保护单位,位于南海区九江镇下西村委会翘南村新龙路探花公园北侧,是明万历四十七年(1619),陈子壮中探花后,往九江下西探望其外祖父朱让时所建。走过这座古老的探花桥,沿着河堤漫步,一幅“岭南画像”映入眼帘,荷叶漂浮在碧水上,荷花随风摇曳……

探花桥
据了解,九江持续推进乡村振兴战略,以自身浓厚的文化底蕴为依托,逐步发展以九江历史文物、传统文化为中心的旅游业,带动九江文化传播。探花公园基于九江丰富的历史、文化、人文底蕴加以重塑、提升,再度焕发新机。集休闲、娱乐、运动于一身探花公园增设景观小品,公园扩到约1.8万平方米,增设自行车道、健身活动小广场等区域、更有探花亭、小凉亭等,同时融入岭南装饰元素,细讲探花陈子壮的故事,探花桥和探花公园的有机结合,让这座沉寂的古桥焕发生机,让更多的九江人在游玩的同时了解到这座古桥背后的故事。
除探花桥外,吴家大院也逐渐变成了游客们了解九江历史的必去之处。青砖镬耳、西式洋楼…经过妥善的保存与改造,如今的吴家大院是集历史文化、娱乐休闲于一体的城市景点,一砖一瓦都在诉说着当年的故事。吴家大院是佛山首家侨乡博物馆,这里藏了九江20万侨胞的共同记忆。同时,这里也是九江文化艺术中心,吴家大院读书驿站也设在院内。
九江吴家大院
九江镇文化发展中心相关负责人表示,无论是探花桥,还是吴家大院,都充分体现出这些不可移文物对于九江的重要意义。除了被保护,它们更需要被更多人熟知,更让九江的历史文化得以传承。
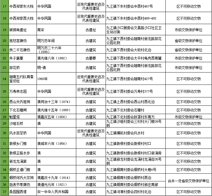
九江镇37处不可移动文物名录


文/图 珠江时报全媒体记者 沈芝强
通讯员刘颖君